• Inicio
  • Nosotros
  • Areas
  • Información Técnica
  • Publicaciones
  • Instrumento de Gestión
  • Normatividad
  • Transparencia
Quienes Somos
Misión y Visión
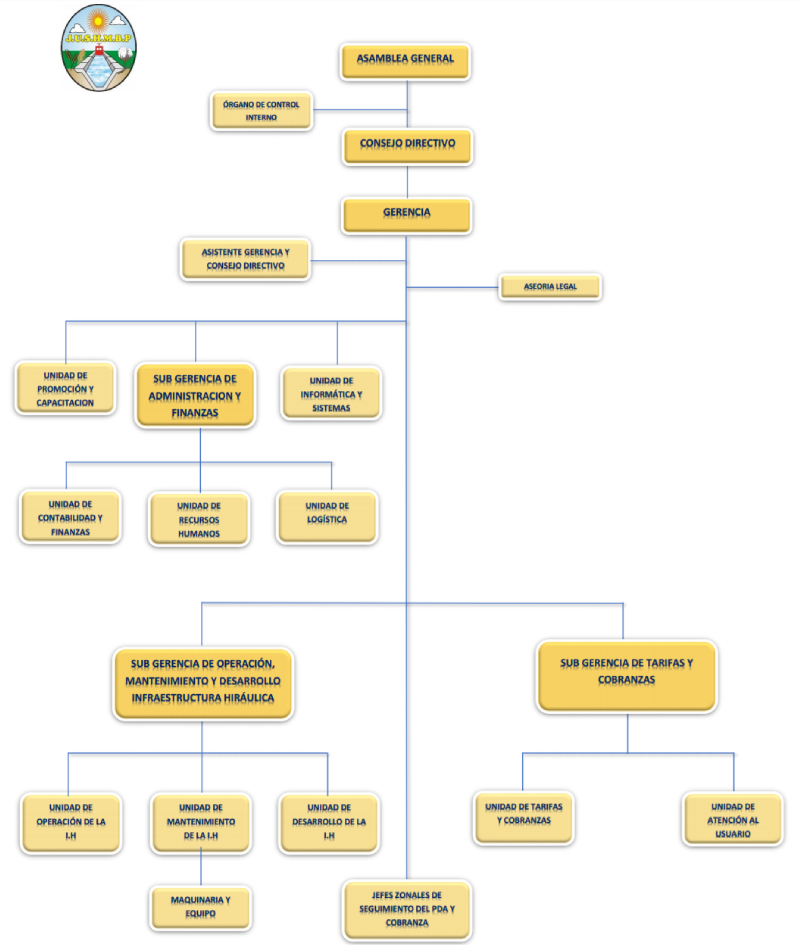
Organigrama
Reseña Histórica
Ubicación
Consejo Directivo 2021-2024
Consejos Directivos de las Comisiones de Usuarios

Servicios:


Procesos Electorales
Consulta de los trámites
Alquiler de Maquinarias
Consulta de los trámites
Normativa
Consulta de los trámites
Convocatorias
Consulta de los trámites
Datos Hidrológicos
Consulta de los trámites
Videos
Consulta de los trámites
Mesa de Partes Virtual
Consulta de los trámites
Transparencia PCR
Consulta de los trámites
Reclamos y Sugerencias
Consulta de los trámites

Organigrama


Últimas Noticias:

  • Jushmbp publica padrón electoral preliminar
  • Jushmbp juramenta nuevo consejero
  • Acto público de apertura de sobres y adjudicación de la buena pro licitacion publica n° 01-2024-jushmbp/ce
  • Reunión informativa "alcances del plan de gestión de recursos hídricos de la cuenca chira piura
  • Jushmbp avanza instalación de campaña agricola chica 2024
  • Noticias del día 12 de octubre
  • Reunion de delegados - planificacion campaña chica 2023 ii

Facebook:

Junta de Usuarios Medio y Bajo Piura



Gracias por tu espera:

Av. Cayetano Heredia Nº 297 Castilla - Piura

Junta de Usuarios Medio y Bajo Piura © Todos los derechos reservados